北京市2026年4月企业人力资源管理师职业技能等级认定工作的公告
各有关单位、各位考生:
根据京职技鉴发【2022】2号《关于做好2022年北京市社会培训评价组织和技工院校职业技能等级认定工作的通知》,现将有关工作通知如下:
一、认定项目及实施机构
2021年8月起协会面向社会开展的企业人力资源管理师(四级、三级、二级、一级)职业技能等级认定,并由北京人力资源服务行业协会颁发相应职业技能等级证书。
如遇国家技能人才评价政策变化,协会面向社会开展的认定工作也将作相应调整。具体调整事宜届时另行通知。
二、职业技能等级认定计划
三、职业技能等级认定具体操作
(一)申报方式
考生可于2026年3月2日10:00—3月16日12:00进入协会人力资源管理与服务网http://www.hrms.org.cn(仅支持电脑端进入),在主页指定区域进入【企业人力资源管理师考生服务系统】进行报名。考生须按系统提示的要求如实填写相关信息,提交相关材料,同时接受资格审核。
(二)申报条件
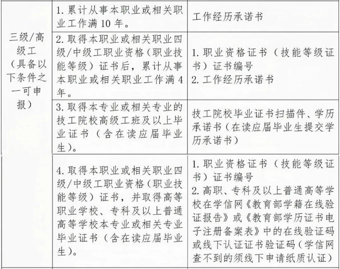
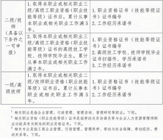
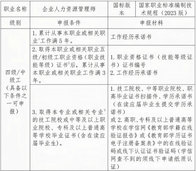
申请参加职业技能等级认定应具备的条件需按现行国家职业技能标准和《国家职业标准编制技术规程(2023版)》中“申报条件”相关要求执行(详见附件1)。
(三)报名及缴费
通过资格初审的考生应在规定的日期内缴纳认定费(收费标准见附件2)。缴费后的考生将进入资格复审阶段,除未通过资格复审情况外不予退费、不予延期,未通过资格复审的考生所缴纳的认定费将于资格复审结束后7个工作日内原路退回付款账户。缴纳及退款完成时间以协会指定账户的收款及退款时间为准。已缴纳认定费的考生可在规定时间内申请发票,发票将于认定结束后统一开具。
(四)准考证打印
考前3天考生可自行登录考生服务系统下载并打印准考证,仔细核对个人信息,阅读考场规则,准备考试所需的证件、证明和物品等。
(五)成绩及证书信息查询
1.考后15个工作日内协会将在协会公众号进行结果公示,公示内容包括姓名、身份证号(部分位数加密)、准考证号及认定结果,公示期限为3天,如有投诉举报情况,可拨打投诉监督电话,督导组将对举报情况进行核查,如情况属实,将在协会官方公众号进行通报说明。
2.结果公示同时,考生可自行在考生服务系统中进行各科目成绩查询。
3.考生可通过人力资源和社会保障部技能人才评价工作网(http://www.osta.org.cn)进行证书信息查询。
(六)补考申报
1.考生进行新认定申报时须一次性申报所有科目。至少通过一个科目但未通过全部科目的考生,可按规定申请补考未通过科目。补考考生的单科合格成绩有效期为一年,均以考生首次申报认定网上成绩发布日期为准,超过成绩有效期须重新申报所有科目。每位考生一年内仅有一次补考的机会。
2.如考生在成绩有效期内重新进行了同职业(工种)同等级的新认定申报,则视为放弃补考机会,之前的合格科目成绩不再保留。
(七)证书领取
证书为电子证书,考生可自行在考生服务系统中下载,系统下载期限为一年,如未在一年内下载,请联系协会工作人员进行人工补发。
(八)时间安排表
四、认定时间及评价方式
五、报考咨询
(一)咨询电话:010-64400680 赵老师
(二)受理时间:工作日 9:00-16:00
六、有关情况说明
(一)职业技能等级认定申报收费等具体事宜如有调整,由北京人力资源服务行业协会另行通知。
(二)职业技能等级认定时间安排将根据每年实际情况进行调整,各批次具体时间以北京人力资源服务行业协会发布的最新年度认定通知为准。
(三)若遇国家假日调整或重大活动等特殊情况,职业技能等级认定时间等有关安排由北京人力资源服务行业协会进行调整并通知。
(四)如遇人力资源和社会保障部职业技能等级认定政策调整、职业技能等级目录调整等情况,本职业技能等级认定也将进行相应调整。
附件1:
附件2:
来源:https://mp.weixin.qq.com/s/IGSaT1OrEQOCx6v4jIXUyQ
免责声明:本文内容仅供个人研究、交流学习使用,不涉及商业盈利目的。如涉及版权等问题,请通知本站客服(电话:400-900-8858,QQ:4009008858),本站将立即更改或删除。
(责任编辑:X15)